Ðû²¼Ê±¼ä£º2024-10-15
Ëæ×Ŷ¼Êл¯½ø³ÌµÄ¿ìËÙÍÆ½ø£¬Öǻ۶¼Êн¨ÉèÒѾ³ÉΪȫÇò¹²Ê¶£¬¶ø¡°ÖÇ»ÛÊÐÕþ¡±×÷ΪÆä½¹µã×é³É²¿ÃÅ£¬ÔÚÎïÁªÍø¡¢´óÊý¾ÝµÈ¸ßм¼ÊõµÄ¼Ó³ÖÏ£¬ÕýÒÔÇ¿¾¢¶¯Á¦ÖØËܶ¼ÊÐÖÎÀíºÍ·þÎñģʽ¡£

ºã¾ÃÒÔÀ´£¬ÎÒ¹úÔÚÊÐÕþ·þÎñÁìÓòÆÕ±é´æÔÚ×ÅÖÎÀíģʽ´«Í³¡¢ÐÅÏ¢»¯Ë®Æ½µÍµÈÖî¶àÍ´µã£¬Ö÷ÒªÌåÏÖÔڳ߶ÈÖ´ÐÐÄÑ¡¢ÒµÎñî¿ÏµÄÑ¡¢ÒµÎñͳ¼ÆÄÑ¡¢Í»·¢ÏìÓ¦Äѵȼ¸¸ö·½Ã棬ؽÐèÊý×Ö»¯Êֶθ³ÄÜ¡£Òò´Ë¶¼ÊÐÖÎÀíÐèÒªÐÂÐ͸ßЧµÄÖÇ»ÛÊÐÕþÔËÓªÖÎÀíϵͳ¡£
01 ÖÇ»ÛÊÐÕþµÄÌØµãÓëÒâÒå
ÖÇ»ÛÊÐÕþÊÇÔËÓÃÏÖ´úÐÅÏ¢¼¼Êõ£¬ÌرðÊÇÎïÁªÍø¡¢ÔÆÅÌËã¡¢´óÊý¾ÝµÈ¼¼ÊõÊֶΣ¬¶ÔÊÐÕþ»ù´¡ÉèÊ©½øÐÐÖÇÄÜ»¯¸ïкÍÉý¼¶£¬Í¨¹ý¼à²â¡¢·ÖÎö¡¢ÕûºÏÒÔ¼°ÖÇ»ÛÏìÓ¦µÄ·½Ê½£¬ÊµÏÖ¶Ô¶¼ÊÐÊÐÕþ¹¤³ÌÉèÊ©¡¢ÊÐÕþ¹«ÓÃÉèÊ©¡¢ÊÐÈÝÇé¿öµÄ¼àÊÓÖÎÀí£¬ÊµÏÖ¶¼Êи÷Ïî·þÎñµÄ¸ßЧ¡¢±ã½ÝºÍ¿ÉÁ¬ÐøÉú³¤¡£

01 ÖÇÄÜ»¯¸ÐÖª£ºÍ¨¹ýǰ¶ËÉ豸¡¢Ñ²¼ì¡¢ÎïÁªÍøµÈ¼¼ÊõµÄÔËÓã¬ÖÇÄܸÐÖªÊÐÕþÏà¹ØÊý¾ÝµÄ±ä»¯Çé¿ö£¬Í¬Ê±Í¨¹ý³ß¶È»¯µÄ¹²Ïí½»Á÷£¬ÊµÏÖ¸ü´ó¹æÄ£µÄÊý¾Ý»ñÈ¡ÄÜÁ¦¡£
02 ÍÚ¾òÊý¾ÝÓ¦ÓüÛÖµ£º½¨Éè²îÒìµÄÒµÎñϵͳ£¬¶ÔÊý¾Ý½øÐзÖÎöÓ¦Ó㬳äʵ¾ò¿ÍÊý¾Ý¼ÛÖµ¡£
03 ÌáÉýÊÐÕþÖÎÀí·þÎñÄÜÁ¦£ºÒÀÍÐÒµÎñϵͳ·¢ÉúµÄ½á¹ûÊý¾Ý£¬Îª¸¨Öú¾ö²ßÌṩÒÀ¾Ý£¬½øÒ»²½Ìá¸ßÊÐÕþµÄÖÎÀíÓë·þÎñÄÜÁ¦¡£
02¡¢¹ú¼ÒÕþ²ßÖ§³Ö
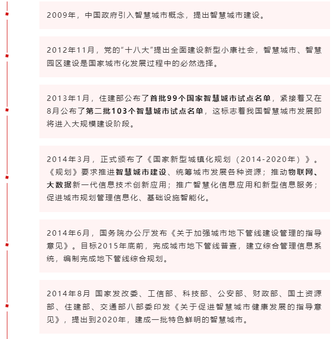
Ëæ×ź£ÄÚÖǻ۶¼Êн¨É跨ʽµÄ²»Í£¼ÓËÙ£¬´Ó2012ÄêÖÁ½ñ£¬¹ú¼Ò°ä²¼Á˶àÏîÕþ²ßÍÆ½øÖǻ۶¼ÊеĽ¨Éè¡£2009Ä꣬ÖйúÕþ¸®ÒýÈëÖǻ۶¼Êп´·¨£¬Ìá³öÖǻ۶¼Êн¨Éè¡£


03 3377ÌåÓýÊÖ»úƽ̨µçÆøÖÇ»ÛÊÐÕþ×ÛºÏÖÎÀíÆ½Ì¨
ÎªÆÆ½â¶¼ÊÐÖÎÀíÄÑÌ⣬3377ÌåÓýÊÖ»úƽ̨µçÆøÆ¾½èÉîºñµÄ¼¼Êõ³ÁµíºÍ¸»ºñµÄÐÐÒµ¾Ñ飬´òÔìÁËÖÇ»ÛÊÐÕþÕûÌå½â¾ö·½°¸¡£Í¨¹ýÕûºÏÊÐÕþÖÎÀíÁìÓò¶¯Ì¬¼à¿ØÊý¾Ý£¬½¨Éè»ùÓÚ¡°¶¼ÊÐÒ»ÕÅͼ¡±µÄÊÐÕþ¹«¹²ÉèÊ©ÐÅÏ¢¿â£¬ÊµÏÖÊÐÕþÖÎÀí²¿ÃÅÐÅÏ¢¹²Ïí£¬Ò»Ì廯°ì¹«£¬ÒÔÊý×Ö»¯Êֶθ³Äܶ¼ÊÐÖÎÀí£¬ÖúÁ¦ÊÐÕþ·þÎñÉý¼¶¡£

3377ÌåÓýÊÖ»úƽ̨µçÆøÖÇ»ÛÊÐÕþ×ÛºÏÖÎÀíÆ½Ì¨ÒÔ³ÉÊìµÄÃñÖÚÍøÂçΪ»ù´¡£¬ÅäºÏÒÔÕ´øÎïÁªÍøNB-IoTΪ´ú±íµÄÒÆ¶¯ÎïÁªÍø¼¼Êõ£¬Í¨¹ý¿ª·Å½Ó¿Ú¡¢Êý¾Ý¸´Óá¢Ä£¿é»¯Éè¼Æ¡¢¸ß²¢·¢¡¢¶àÈßÓàµÄƽ̨¼Ü¹¹£¬¿ÉʵÏÖ¶¼ÊÐÖÐË®¡¢µç¡¢È¼ÆøµÈ»ù´¡ÉèÊ©µÄÖǻۻ¯ÖÎÀí£¬Ôúʵ×öºÃ¶¼ÊÐÖÐÈËÓëÎï¡¢ÎïÓëÎïµÄÖÇ»ÛÁª½Ó¡£
ƽ̨¼Ü¹¹£º3377ÌåÓýÊÖ»úƽ̨µçÆøÖÇ»ÛÊÐÕþ×ÛºÏÖÎÀíÆ½Ì¨°üÂÞÊý¾ÝÓ¦Óò㡢Öмä²ã¡¢Óû§½çÃæ²ãÈý¸ö²ã¼¶¡£Í¨¹ý½èÖúÎïÁª´«¸Ð¡¢Òƶ¯Ñ²²éµÈÊÖ¶Îʵʱ»ã¾Û¶¼ÊÐÔËÐÐÊý¾Ý£¬²¢ÔÚ´Ë»ù´¡ÉϹ¹½¨¡°1+N¡±Ó¦ÓòúÎïÌåϵ£¬¶ÔÊÐÕþ»ù´¡ÉèÊ©¼°×ÊÔ´½øÐо«×¼ÖÎÀí¡¢¶¯Ì¬¼à¿ØºÍ¸ßЧÔËά£¬Âú×ãÊÐÕþÈÕ³£ÖÎÀí¡¢Ó¦¼±´¦ÖúÍÃñÖÚ·þÎñÈý¸öÌõÀíµÄÒªÇó£¬ÊµÏÖÊÐÕþÖÎÀíµÄÐÅÏ¢»¯ºÍÖǻۻ¯¡£

ƽ̨ӦÓó¡¾°¡ª¡ªÖǻ۹ÜÀÈ
ÓÉÓÚµØÏ¹ÜÀȵÄÌØÊâÐÔÖÊ£¬ÐèҪʱ¿Ì¼à²âÆøÌåŨ¶È£¬ÒÔ±£ÕϹÜÀÈÊÂÒµÄþ¾²ÓÐÐòµØ½øÐС£

ͨ¹ýÔÚ¹ÜÀÈËíµÀ¸÷¸ö·À»ðÇøÉèÖÃÒ»Ñõ»¯Ì¼Ì½²âÆ÷¡¢¼×Íé̽²âÆ÷¡¢Áò»¯Çâ̽²âÆ÷¡¢ÑõÆøÅ¨¶È̽²âÆ÷¡¢ÎÂʪ¶È±äËÍÆ÷¡¢ÒºÎ»Òǵȴ«¸ÐÆ÷£¬¶ÔÕû¸ö¹ÜÀÈÄ򵀮øÌåŨ¶È¡¢ÎÂʪ¶È¼°Ë®Î»µÈ½øÐмàÊÓºÍãÐÖµ±¨¾¯£¬ÊµÏÖ¹ÜÀȵÄÖǻۻ¯ÖÎÀí¡£

Öǻ۹ÜÀÈÖÎÀíÆ½Ì¨¼¯¡°¼à¡¢¿Ø¡¢Óª¡±µÈ¹¦Ð§ÓÚÒ»Ì壬ÒÀÍÐÎïÁªÍø¡¢´óÊý¾Ý¡¢È˹¤ÖÇÄÜ¡¢GIS+BIMµÈ¼¼Êõ£¬ÊµÏÖ¹ÜÀÈÔËÐÐÇé¿öµÄ¶¯Ì¬¼à²â¡¢ÉèÊ©É豸µÄÖÇÄÜ¿ØÖƵȣ¬±£Õϼ¯ÖзóÉèÓÚ¹ÜÀÈÖ®ÄÚµÄË®¡¢µç¡¢Æø¡¢Ñ¶¡°ÉúÃüÏß¡±Äþ¾²¡¢Îȶ¨¡¢¸ßЧÔËÐУ»VR¼¼Êõͨ¹ýÄ£Äâ¹ÜÀÈÄÚ²¿³¡¾°ºÍÖÖÖÖÍ»·¢Ê¼þ£¬ÁîʹÓÃÕßÔÚ¹ÜÀÈÖ®ÍâÒàÄÜ¡°ÉíÁÙÆä¾³¡±£¬Ö÷ÒªÓÃÓÚ¹ÜÀÈÔËάÈËÔ±²Ù×÷ÅàѵÒÔ¼°ÅäºÏÀÈÄÚ»úеÈË¿ªÕ¹ÎÞÈË»¯Ñ²¼ì¡¢Ô¶³Ì×÷Òµ¡£
ÖÇ»Ûñ¿¾®£ºÊÐÕþ¾®¿ÚÃæÁÙ×ÅÖÎÀíÈËÊÖ²»×㡢ȱ·¦Î£ÏÕÆøÌå¼ì²â¡¢Ë®Î»³¬±ê¡¢¾®¸Ç¶ªÊ§µÈÖî¶àÍ´µã£¬Òò´ËÔöÇ¿ÊÐÕþ¾®¸Çî¿ÏµÓÈÎªÖØÒª¡£

3377ÌåÓýÊÖ»úƽ̨µçÆøÖǻ۾®¸Ç¼à²âϵͳÈÚºÏGIS¶¨Î»¼¼Êõ£¬ÊµÏÖÔÚÏßÓßͼ¾®¸Ç¡¢É豸µÈ׼ȷ¶¨Î»£¬µ±¾®¸Ç·¢ÉúÒ춯£¬ÒºÎ»³¬ÏÞ£¬¾®ÄÚ¿ÉÈ¼Æø/¶¾ÆøÅ¨¶È³¬±êʱ£¬¼à²âÖÕ¶ËʵʱÉÏ´«±¨¾¯ÐÅÏ¢µ½î¿ÏµÆ½Ì¨£¬Æ½Ì¨¿É½«±¨¾¯ÐÅÏ¢¶ÌÐÅÍÆË͸øËùÏ½ÇøÄÚµÄά±£ÈËÔ±£¬Î¬±£ÈËԱѸËٸϵ½ÏÖ³¡È·Èϱ¨¾¯ÐÅÏ¢²¢×ö³öµ÷Í££¬Î¬±£Àֳɺóƽ̨½«±¨¾¯ÐźÅÐÞ¸ÄΪÕý³£¡£

Öǻ۾®¸ÇÖÎÀí¼à¿ØÏµÍ³ÊÇÒ»¸ö»ùÓÚÎïÁªÍøµÄ¼à¿ØÖ¸»ÓÖÐÐÄ£¬ÒÔѲ¼ì¡¢¸æ¾¯¡¢Ê©¹¤Î¬»¤µÄ×÷ÒµÁ÷³ÌΪ»ù´¡£¬½áºÏ´óÊý¾Ý¼¼Êõ£¬ÊµÏÖ¶ÔÁ÷³Ì¡¢ÈËÔ±¡¢É豸µÄÈ«·½Î»ÖÎÀí£¬ÊÇ´òÔì¡°Äþ¾²³Ç¹Ü¡±¡¢¡°Öǻ۶¼ÊС±µÄÐëÒª×é³É¡£
Öǻ۵Ƹˣºµ±Ç°ÊÐÕþ·µÆÃæÁÙ¼àÖÆÊÖ¶ÎÂäºó¡¢ÔËÐÐÄܺĸߡ¢ÎÊÌâ´¦Öò»ÊµÊ±µÈÎÊÌ⣬ؽ´ýÊý×Ö»¯Êֶθ³ÄÜ¡£3377ÌåÓýÊÖ»úƽ̨µçÆøÖǻۺϸËÊǼ¯5G΢»ùÕ¾´îÔØ¡¢ÖÇ»ÛÕÕÃ÷¡¢ÊÓÆµ¼à¿Ø¡¢½»Í¨ÖÎÀí¡¢Çé¿ö¼à²â¡¢ÎÞÏßͨÐÅ¡¢ÐÅÏ¢½»»¥¡¢Ó¦¼±ÇóÖúµÈ¶à¹¦Ð§ÓÚÒ»ÌåµÄ¹«¹²»ù´¡ÉèÊ©£¬¶Ô¶¼ÊÐÖÇÄÜÉèÊ©½øÐÐÎïÀíÉϵļ¯Ô¼»¯²¿Ê𣬲¢Í³Ò»ÔÆÆ½Ì¨È·±£Êý¾Ý¹²Ïí¡£

3377ÌåÓýÊÖ»úƽ̨µçÆøÖÇ»Û×ÛºÏ¸ËÆ½Ì¨ÒÔÖǻ۵Ƹ˽ÓÈëÆ½Ì¨¡¢ÍøÂçͨÐÅÆ½Ì¨Îª¼Ü¹¹£¬Í¨¹ýÕÕÃ÷ϵͳ¡¢ÌìÍøÏµÍ³¡¢Çé¿ö¼à²âϵͳ¡¢¹«¹²¹ã²¥ÏµÍ³µÈ¶àϵͳÈںϣ¬´òÆÆÔÓжÀÁ¢ÏµÍ³ÐÅÏ¢ÊÕ¼¯µ¥Ò»¡¢ÏàÓ¦É豸µ¥Ò»¡¢²¿ÃÅÁª¶¯Ð§ÂʵÍϵÄ벡£¬ÊµÏÖÒ»¸öƽ̨¡¢Ò»ÕÅͼ¡¢¶àάӦÓõͼÊÐÖÎÀíÐÂÉú̬¡£

Öǻ۹«²Þ£º¹«¹²Ã©²ÞÊǶ¼Êй«¹²·þÎñ»ù´¡ÉèÊ©£¬¹«²ÞÄþ¾²ºÍ½à¾»Ö±½ÓÓ°Ïì×Ŷ¼ÊеÄÊæÊʶȣ¬Öǻ۹«²ÞÒѳÉΪé²Þ¸ïÃüµÄÃÅ·ƫÏò¡£ÈËÃÇ¿ÉÒÔͨ¹ý¹«²ÞÍâǽÉϵĵç×ÓÏÔʾÆÁ£¬ÇåÎúµÄÁ˽âÄС¢Å®²ÞºÍµÚÈý²ÞλÂþÑÜÇé¿ö¡£¹«²Þÿ¸ö¶×λ¶¼°²×°Ìṩһ¼ü½ô¼±ºô½Ð°´Å¥£¬Ê¹ÓÃÕß°´Ïºô½ÐÁ壬ÊÂÇéÈËÔ±½«¸Ïµ½Ã©²ÞÌṩ×ÊÖú¡£¹«²ÞÃſڼÜÉè¶×λÏÔʾÆ÷£¬½çÃæ»¯µÄÏÔʾé²Þʵ¼ÊÇé¿ö¡£

¡°Öǻ۹«²Þ¡±¿ÉÓÐЧ½â¾öÓο͡°Ñ°²ÞÄÑ£¬Èç²ÞÄÑ¡±ÎÊÌ⣬ͨ¹ý²Þλ̽²âÆ÷¡¢¿ÍÁ÷Ïà»ú¡¢ÎÂʪ¶È´«¸ÐÆ÷¡¢ÆøÎ¶´«¸ÐÆ÷µÈÉ豸Á˽âé²ÞʹÓÃÇé¿öÓëÅŶÓÇé¿ö£¬²¢ÊµÊ±Í¬²½µ½¹«²Þµ¼º½¡£ÈçÓöÍ»·¢Çé¿ö¿É°´ÏÂÇóÖú°´Å¥£¬ÒÔ´ËÌáÉýÂÃÓηþÎñºÍÓοÍÂúÒâ¶È¡£

ÖÇ»ÛÀ¬»øÍ°£ºÖÇ»ÛÀ¬»ø·ÖÀàϵͳ£¬¸³ÓèÀ¬»øÍ°ÖÇÄܸÐÓ¦¹¦Ð§¡£µ±ÓÐЧʶ±ðºó£¬À¬»øÍ°×Ô¶¯½«Í¶·Å¿Ú´ò¿ª£¬Ìá¸ßÈËԱͶ·ÅÀ¬»øµÄÌåÑé¼°ÌÔÌÀ¬»øÒìζÀ©É¢¡£´ËÍ⣬¸Ãϵͳ»¹Ö§³Öʵʱ¼ì²âÀ¬»øÉî¶È¼°Ö§³ÖÑÌÎí±¨¾¯£¬µ±À¬»øÍ°ÄÚ²¿Æð»ð£¬À¬»øÍ°¾ß±¸¼ì²âÑÌÎí¹¦Ð§£¬Í¬Ê±Á¢¼´Ïòºǫ́·¢³ö±¨¾¯ÐÅÏ¢¡£

ƽ̨ÓÅÊÆ
1¡¢Êý¾Ý´óÆÁÈÃÖÎÀíÕßÔ˳ïá¡á¢
Õë¶ÔÆóÒµ¼¶¿Í»§µÄÓû§Êý¾Ý·ÖÎöƽ̨£¬ÊµÊ±Êý¾ÝÊÕÂÞ¡¢½¨Ä£¡¢·ÖÎö£¬²¢Í¨¹ýÊý¾Ý¾ö²ß´óÆÁÖеĿÉÊÓ»¯Í¼±í£¬ÊµÊ±Õ¹Ê¾É豸״̬¼à¿Ø×´¿ö£¬Ìá¸ßÆóÒµÖÎÀíÕßÖÎÀíÊֶΣ¬ÔöÇ¿ÖÎÀí¾ö²ß·ÖÎöÄÜÁ¦£¬ÈÃÆóÒµÖÎÀíÕßÔ˳ïá¡á¢¡£

2¡¢Êý¾Ý½Ó¿ÚÈÃÐÅÏ¢¹²Ïí¸ü±ã½Ý
ʵÏÖÐÅÏ¢»¥Í¨¡¢Êý¾Ý¹²Ïí£¬ÔöÇ¿ÖÎÀí¾ö²ß·ÖÎöÄÜÁ¦£¬¸»ºñµÄµÚÈý·½¼¯³É½Ó¿Ú¡¢Áé»îµÄ×é¼þ»¯¼Ü¹¹£¬×ÊÖúÂòͨ¡°Ó¦ÓÃÑÌ´Ñ¡±£¬Ê¹Êý¾ÝÐÅÏ¢¹²Ïí±äµÃ¸ü±ã½Ý¡£

3¡¢APPϵͳÈÃÖÎÀíÕß·½±ãÖÎÀí
ͨ¹ýAPPÒÆ¶¯¶Ë£¬¶ÔÉ豸½øÐб¨×°£¬·½±ãÏÖ³¡Î¬»¤ÈËÔ±¼ì²ìÉ豸ÐÅÏ¢¡£

4¡¢ÌáÉýÊÐÕþÖÎÀíˮƽ£¬±£ÕÏÉèÊ©Äþ¾²ÔËÐÐ
ƽ̨½èÖúÖÖÖÖÎïÁªÍø´«¸ÐÉ豸£¬ÊµÊ±»ñÈ¡ÊÐÕþÉèÊ©µÄÔËÐÐÊý¾Ý£¬×ÊÖúÊÐÕþÖÎÀíµ¥Ôª¿ìËÙ¡¢ÊµÊ±·¢ÏÖÏ¢Õù¾öÎÊÌ⣬Ìá¸ß¶ÔÓ¦¼±Ê¼þµÄÏìÓ¦ËٶȺʹ¦ÖÃÄÜÁ¦£¬±£ÕÏÈËÃñÉúÃüºÍ¹¤ÒµÄþ¾²£¬¹¹½¨ºÍг¡¢Îȶ¨µÄÉç»áÇé¿ö¡£

5¡¢Ìá¸ßÊÐÕþÊÂÇéЧÂÊ£¬½ÚÊ¡ÈËÁ¦ÎïÁ¦²ÆÁ¦
ͨ¹ýÒÆ¶¯Ñ²²é£¬ÌÔÌÊý¾ÝÁ÷ת»·½Ú£¬Ëõ¶ÌʼþÏìӦʱ¼ä£¬Ìá¸ß·þÎñЧÂÊ¡£

6¡¢ÍêÉÆÊÐÕþ·þÎñÊֶΣ¬ÌáÉýÃñÖÚ·þÎñÖÊÁ¿
ÌṩÊÐÕþÎÊÌâÉϱ¨¡¢´¦Öóͷ£Àú³Ì¼àÊÓµÈÃæÏòÃñÖÚµÄÊÐÕþÀàÕþÎñ·þÎñ£¬½ÓÄÉÍøÕ¾¡¢Î¢ÐÅ¡¢µç»°µÈ¶àÖÖ·½Ê½ÊµÏÖÕþÃñ»¥¶¯£¬ÓÅ»¯ÊÐÕþÖÎÀíºÍ·þÎñ£¬¸ÄÉÆÊÐÃñÉú»îÖÊÁ¿¡£

3377ÌåÓýÊÖ»úƽ̨µçÆøÖÇ»ÛÊÐÕþ½â¾ö·½°¸£¬Í¨¹ý¹¹½¨Ò»¸ö×Ô¶¯»¯¡¢Êý×Ö»¯¡¢ÖÇÄÜ»¯µÄÊÐÕþÖÎÀíÆ½Ì¨£¬¶Ô¶¼ÊÐÈ¼Æø¡¢µçÁ¦¡¢¹©ÅÅË®¡¢ÈÈÁ¦¡¢Ë®Àû¡¢×ۺϹÜÀÈ¡¢»·±£µÈ½øÐÐͳһ¹Ü¿Ø£¬ÎªÊÐÕþÖÎÀíÊÂÇéÌṩ¿ÆÑ§µÄ¾ö²ßÒÀ¾Ý£¬ÖúÁ¦¶¼ÊÐ×ÛºÏÖÎÀí¡°Ò»ÍøÍ³¹Ü¡±£¬ÊµÏÖ¶¼ÊÐÖ¸»ÓÖÐÐĵÄͳһµ÷ÖΡ¢ÖÇÄÜÁª¶¯¡¢¿ìËÙÏìÓ¦£¬Ìá¸ß¶¼Êеľ«Ï¸»¯ÖÎÀíˮƽ¡£